BCUninstaller卸载工具是一款免费的电脑软件卸载工具,可以通过这款软件找到电脑上安装的全部软件,从而将不需要的软件卸载,这款软件功能比win系统默认的卸载程序要多,可以对损坏的应用程序卸载,可以对残留的数据删除,可以删除注册表项目,可以在文件夹浏览器打开所在位置,操作还是非常多的,让用户可以在这款软件查询应用程序的各种信息,并且执行安全卸载,对于经常在电脑上安装和卸载软件的朋友很有帮助,需要就下载BCUninstaller卸载工具体验吧。
![图片[1]-BCUninstaller卸载工具 v5.7 最新安装版-游戏素材网](https://zibll.9ppt.cn/wp-content/uploads/2025/06/4a47a0db6e20250607235926-1024x733.png)
1.软件功能
2.1 申请列表
BCU 设法在系统中找到的应用程序列表占据了主窗口的大部分。列表可以按列排序,并使用左侧的选项进行筛选。
2.1.1 高亮颜色
默认情况下,列表中的许多项目根据其属性具有彩色背景。它们的含义可以在右下角的颜色图例中找到。如果列表不可见,则可以从“查看”菜单启用它。白色背景的项目没有特殊属性。
2.1.2 证书和验证
BCU可以读取和验证卸载程序的证书。可以在属性窗口中查看其详细信息。此函数并不意味着指示应用程序的好坏,仅将其用作提示。
已验证的证书意味着保证可执行文件在离开其发布者后未以任何方式进行修改。
以下情况可能导致证书验证失败:
•由于根证书无效或没有 Internet 连接,无法验证证书。
•在某些时候,可执行文件已经以某种方式进行了修改。这对于 Windows Installer (MSI/MsiExec) 卸载程序来说是正常的 – 它们由系统修改以节省磁盘空间。
•证书是自签名的,因此无法验证。
•签名文件在通过管间的过程中已被修改/损坏。
2.1.3 用户评分
大多数应用程序都可以由 BCU 用户进行评分。评级会自动与统计服务器同步。评级可以在 0 到 4 星之间,星星的颜色对应于它们的数量。
如果星星是黑色的,则表示它们代表您自己的投票,而不是用户平均值。您可以将鼠标悬停在星星上以查看平均评分。
2.2 左侧边栏
Settings Sidebar 主要包含应用程序列表的过滤选项。它可以从“查看”菜单中隐藏。
搜索框与高级筛选中使用的条件相同,请查看 6.3 条件以获取更多信息。
如果启用了高级筛选,则边栏会自动隐藏。
2.3 树状图
在应用程序的底部,在状态栏的正上方,您应该会看到一堆彩色磁贴。这是一个树状图,是列表中当前可见的所有应用程序的可视化表示。
正方形的大小基于应用程序的估计大小。如果应用程序没有估计大小,则不会显示该应用程序。图块使用非线性算法进行缩放 – 大小差异看起来比实际小。
您可以将鼠标悬停在树状图上,当前光标下的应用程序将显示如下所示。您可以单击并右键单击任何磁贴以打开上下文菜单,然后单击鼠标左键以选择应用程序。它的工作方式与主列表相同。选定的磁贴将颜色更改为所选颜色。
2.4 Functions
2.4.1 卸载/静默卸载
开始卸载选定的应用程序。安静卸载意味着您不必单击任何内容 – 该过程是自动的。如果无法悄悄卸载某些项目,则会显示一个对话框,该对话框能够从选择中删除“响亮”的卸载程序。
2.4.2 使用 MsiExec / Windows Installer 卸载
如果应用程序附加了产品代码/GUID,则可以尝试使用 MsiExec 卸载它。它不能保证适用于所有应用程序。
2.4.3 手动卸载
跳过运行卸载程序(如果可用),而是提供可以选择手动删除的文件和注册表项列表。
除非无法以任何其他方式卸载应用程序,否则不建议使用此方法。
2.4.4 清理“Program Files”文件夹
搜索所有定义为默认安装位置的文件夹(通常仅 Program Files 文件夹)以查找剩余内容。这包括空文件夹和部分卸载的应用程序。您将可以选择要删除的项目。
2.4.5 通过窗口查找
打开一个小工具窗口。将叉号拖放到要扫描的窗口上。 BCU 将尝试查找拥有指定窗口的应用程序并将其显示在列表中。
2.4.6 卸载 Windows 功能
扫描系统以查找已安装的 Windows 功能,并将其添加到应用程序列表中。在此之后,它们将被视为正常应用程序,并且可以批量卸载。扫描可能需要一段时间。
2 应用程序属性
某些属性显示为背景色,请查看 2.1.1 突出显示颜色以获取更多信息。
列表中未显示的其他信息可在属性窗口中找到。
3.1缺少卸载程序
应用程序已在系统注册表中注册,但其卸载程序已损坏或丢失。必须手动删除它。
3.2 未注册的申请
应用程序未在系统注册表中注册,但存在于驱动器上。如果应用程序仍然有一个有效的卸载程序,BCU 通常可以设法找到它并让您运行它。如果找不到卸载程序,BCU 将自动生成一个简单的卸载程序。
3.3 受保护
应用程序在系统注册表中被标记为受保护。这通常用于指示它是另一个包的一部分,或者是其他应用程序所必需的。
3.4 应用商店应用
新的 Windows 10 风格的应用程序都称为应用商店应用程序,即使它们不是来自 Windows 应用商店。它们通常需要完全不同的去除方法,但 BCU 将它们呈现为正常应用。
3.5 系统组件
该应用程序被标记为在某种程度上对您的系统很重要。驱动程序和大型软件包的部件通常被标记为系统组件,以对用户隐藏它们。操作系统实际上并不需要它们。
3.软件特色
1、网络:启动时搜索更新、发送匿名使用情况统计信息、启用应用程序用户评分
2、Startup:启动时自动加载名为”Default.bcul”的卸载程序列表
3、缓存:缓存可以大大减少搜索时间,但如果修改了应用程序,BCU可能不会注意到更改。(例如大小)
4、程序安装文件夹:你可以指定安装应用程序的自定义文件夹(例如D:applications)。BCU将使用这些文件夹来搜索卸载遗留问题、未注册的应用程序和其他一些内容。虽然没有必要,但列出这些文件夹可以让BCU更好地工作。
5、外部应用程序:你可以指定将在卸载前后运行的命令。一行一个命令,执行时就像使用”运行.”对话框一样。
6、要扫描的应用程序商店:Chocolatey、Oculus Store、Scoop、steam、Windows商店应用、Windows功能
7、筛选器:隐藏由Microsoft发布的内容、显示未注册的应用程序、显示系统组件、显示受保护项目
8、可以在软件列表显示调整、显示更新、显示Windows功能、显示Windows商店应用
9、列表视图设置:使用复选框选择、按组显示项目
10、支持突出显示已认证卸载程序、突出显示丢失的卸载程序、突出显示特殊的卸载程序
4.使用方法
1、开始安装BCUninstaller软件,点击next
![图片[2]-BCUninstaller卸载工具 v5.7 最新安装版-游戏素材网](https://zibll.9ppt.cn/wp-content/uploads/2025/06/fb5c81ed3a20250608000639.png)
2、提示软件的安装进度条,等等主程序安装结束
![图片[3]-BCUninstaller卸载工具 v5.7 最新安装版-游戏素材网](https://zibll.9ppt.cn/wp-content/uploads/2025/06/10fb15c77220250608000653.png)
3、如果默认语言不正确,可以强制BCUninstaller使用特定的本地化。将重新启动以应用新语言。
![图片[4]-BCUninstaller卸载工具 v5.7 最新安装版-游戏素材网](https://zibll.9ppt.cn/wp-content/uploads/2025/06/9ccfdb9c4620250608000702.png)
4、卸载程序列表视图
在系统中找到的所有卸载程序都在主列表视图中。以下是浏览这些数据的一些方法:
使用筛选器并搜索关键字(在所有列中)
按任意列对卸载程序排序。自由地重新安排列。
将相似卸载程序分组
分组显示卸载程序
使用复选框选择
已验证卸载程序
卸载程序可以使用相关机构颁发的证书进行签名。如果证书通过验证,则软件包未被更改,且信誉良好。
![图片[5]-BCUninstaller卸载工具 v5.7 最新安装版-游戏素材网](https://zibll.9ppt.cn/wp-content/uploads/2025/06/79fc8f915b20250608000713.png)
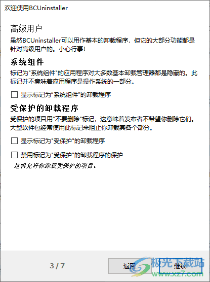
5、高级用户
虽然BCUninstaller可以用作基本的卸载程序,但它的大部分功能都是针对高级用户的。小心行事!
系统组件
标记为”系统组件”的应用程序对大多数基本卸载管理器都是隐藏的。此标记并不意味着应用程序是操作系统的一部分。
显示标记为“系统组件”的卸载程序
受保护的卸载程序
受保护的项目用”不要删除”标记,这意味着发布者不希望你删除它们。
大型软件包经常使用此标记来阻止你卸载其各个部分。
显示标记为”受保护”的卸载程序
禁用标记为”受保护”的卸载程序的保护
这将允许你卸载受保护的项目。
![图片[6]-BCUninstaller卸载工具 v5.7 最新安装版-游戏素材网](https://zibll.9ppt.cn/wp-content/uploads/2025/06/f19c90851220250608000722.png)
6、已损坏的卸载程序
随着时间推移,你可能会发现一些应用程序会拒绝卸载,或者只是从大多数卸载管理器中消失。
已损坏或丢失的卸载程序
在某些情况下,卸载程序可能会损坏,导致无法卸载。BCUninstaller可以使用”手动卸载”选项轻松删除这些条目。
突出显示无效的卸载程序
无效的卸载程序标记为灰色。
未注册的应用程序
有时,即使卸载后,整个应用程序也可能留在驱动器上。如果只删除卸载程序,也可能发生这种情况。
![图片[7]-BCUninstaller卸载工具 v5.7 最新安装版-游戏素材网](https://zibll.9ppt.cn/wp-content/uploads/2025/06/12fa015e8d20250608000733.png)
7、网络访问
BCUninstaller会尝试连接到互联网,原因如下:
搜索应用程序更新。
上传错误报告。
发送匿名使用情况统计信息。
获取和上传应用程序评分
每次发生错误时,系统都会询问你是否要发送错误。通过检查BCUninstaller目录中相应的XML文件,可以检查错误和使用情况报告中发送的数据。发送的数据不与任何第三方共享。
![图片[8]-BCUninstaller卸载工具 v5.7 最新安装版-游戏素材网](https://zibll.9ppt.cn/wp-content/uploads/2025/06/c7385162a320250608000741.png)
8、设置已完成
现在可以开始使用BCUninstaller。如果你有任何问题或想建议一个新功能,请访问下面的链接。
打开联系窗体
你可以查看详细的更新日志,并在主页上查看我的其他软件。
![图片[9]-BCUninstaller卸载工具 v5.7 最新安装版-游戏素材网](https://zibll.9ppt.cn/wp-content/uploads/2025/06/6848e9e68320250608000753.png)
9、点击列表显示的一个软件,点击卸载按钮,也可以选择手动卸载
![图片[10]-BCUninstaller卸载工具 v5.7 最新安装版-游戏素材网](https://zibll.9ppt.cn/wp-content/uploads/2025/06/cbddeebd9d20250608000800.png)
10、确认以下所有内容都可以安全卸载
这是将卸载的应用程序列表,从上到下。如果取消选择“卸载字段,则不会卸载应用程序。如果某个项目不能静默卸载,则不能选择初始顺序取决于你的卸载设置,但可以通过拖动项目来更改。注意:如果启用同时卸载,BCU可能更改顺序。
![图片[11]-BCUninstaller卸载工具 v5.7 最新安装版-游戏素材网](https://zibll.9ppt.cn/wp-content/uploads/2025/06/59b2900aa020250608000809.png)
11、更改卸载设置
常规设置
防止系统关机/重启
卸载前创建还原点
智能卸载程序排序
禁用保护
模拟卸载
静默卸载
自动终止卡死的静默卸载程序
重试一次失败的静默卸载程序
如果可能,生成丢失的静默卸载程序
如果在等待用户输入时卡住自动终止
监视“静默”卸载程序的弹出窗口或其他停滞并使其自动化
![图片[12]-BCUninstaller卸载工具 v5.7 最新安装版-游戏素材网](https://zibll.9ppt.cn/wp-content/uploads/2025/06/47a913695b20250608000817.png)
12、选中的卸载程序现在将一次执行一个。
如果进程似乎被卡住了,你可以点击“跳过“按钮,以避免等待它完成。如果卸载程序崩溃或启动新进程但未关闭它,则可能发生这种情况。
![图片[13]-BCUninstaller卸载工具 v5.7 最新安装版-游戏素材网](https://zibll.9ppt.cn/wp-content/uploads/2025/06/c00b57557720250608000825.png)
13、是否要查找已执行卸载的残余内容?
请注意,此功能仅适用于了解其工作原理的高级用户。不需要删除这些文件,它们不会以任何有意义的方式影响系统性能。
![图片[14]-BCUninstaller卸载工具 v5.7 最新安装版-游戏素材网](https://zibll.9ppt.cn/wp-content/uploads/2025/06/7b6fbd4c5920250608000833.png)















暂无评论内容